2025北京舞蹈学院招生计划-各专业招生人数是多少
更新:2025-6-13 11:07:49 发布:大学生必备网

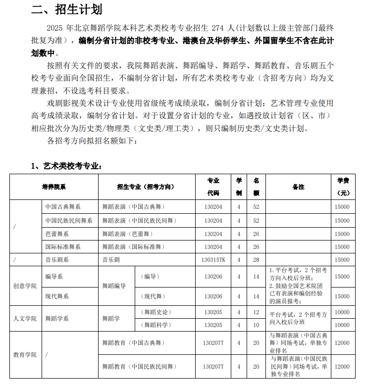
本文为大家整理的是北京舞蹈学院2025年招生计划,主要包含招生专业、招生类别、各专业招生人数等信息,希望对大家有所帮助,如有变动或异议,请以各省市教育考试院或学校公布的信息为准。
招生计划


北京舞蹈学院简介
北京舞蹈学院(Beijing Dance Academy),位于北京市,是一所以高素质舞蹈人才培养、高水平舞蹈理论研究和作品创作为主要任务的全日制普通高等学校,是中华人民共和国第一所专业舞蹈学校。
学校前身为北京舞蹈学校,始建于1954年;1978年经国务院批准正式成立北京舞蹈学院,隶属于文化部;2000年划转北京市人民政府。
标签:北京舞蹈学院









鄂公网安备42011102003869号